SILKROAD
World Class 300 được lựa chọn là 1 trong top 300 dự án theo tiêu chuẩn toàn cầu bởi Bộ Kiến Thức Kinh Tế Hàn Quốc
INTRANET
KOREAN
ENGLISH
VIETNAMESE
THAI
เกี่ยวกับ SILKROAD
สารจากประธาน
ปรัชญาการบริหาร
คติพจน์บริษัท
วิสัยทัศน์
ประวัติความเป็นมา
อัตลักษณ์องค์กร
ขอบเขตธุรกิจ
SILKROAD C&T
SILKROAD T&D
SILKROAD HANOI
SILKROAD VINA
SILKROAD THAI
R&D
แนะนำศูนย์วิจัย
ผลงานวิจัย
ESG
การบริหารคุณภาพ
การบริหารเพื่อสังคม
ศูนย์ประชาสัมพันธ์
ข่าว SILKROAD
กิจกรรมศิลปวัฒนธรรม
รางวัลที่ได้รับ
วิดีโอประชาสัมพันธ์
โบรชัวร์และแคตตาล็อก
การรับสมัคร
บุคลากรที่พึงประสงค์
การพัฒนาบุคลากร
ศูนย์บริการลูกค้า
สอบถามข้อมูล
SILKROAD T&D
SILKROAD C&T
SILKROAD HANOI
ขอบเขตธุรกิจ
SILKROAD T&D
SILKROAD C&T
SILKROAD T&D
SILKROAD HANOI
SILKROAD VINA
SILKROAD THAI
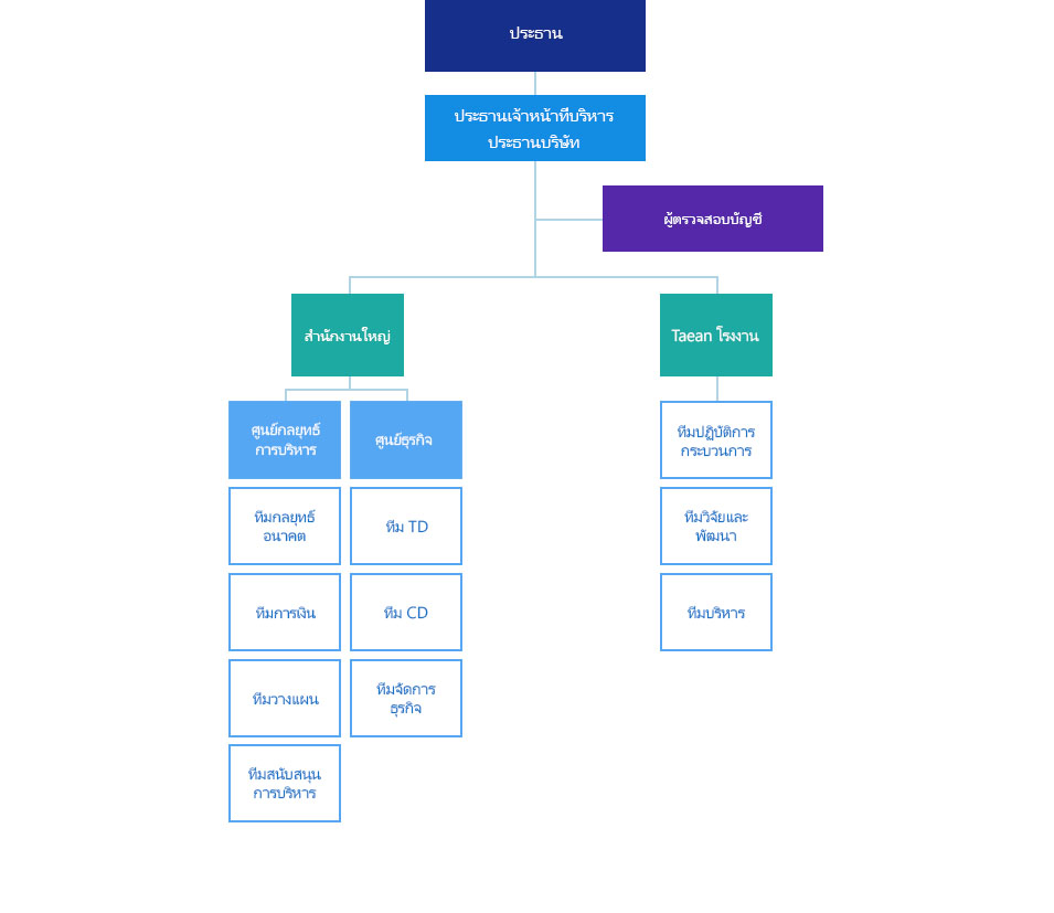
โครงสร้างองค์กร
ผลงานวิจัย
กิจกรรมศิลปวัฒนธรรม